amirzam 23 اشتراک گذاری ارسال شده در 3 خرداد، ۱۳۹۱ با عرض سلام به دوستان عزیز...من روی یک پروژه در زمینه ی ساخت یک دستگاه خشک کن دارم کار میکنم...ما میخوایم روی دستگاه از لامپ مگنترون استفاده کنیم، و با توجه به اینکه تا حالا در این زمینه کار نکردم از دوستان کارشناس تقاضا میکنم که: در زمینه ی لامپ مگنترون و مدار راه اندازیش و اینورتر و تجهیزات پخش امواج در محفظه ی دستگاه توضیحاتی بدن و اینکه آیا میتونم خودم مدار راه انداز و اینورترش رو طراحی کنم یا باید بخرم و اگه میتونم چطور این کار رو بکنم؟ با تشکر از تمامی دوستان عزیز. 3 لینک به دیدگاه
Mehdi.Aref 26783 اشتراک گذاری ارسال شده در 3 خرداد، ۱۳۹۱ مگنترون جزو اولین لامپ مایکروویو و اولین منبع مایکرویو توان بالا است.مگنترون نوعی لامپ الکترونی با دو الکترود که جریان الکترون ها در آند آن با ترکیبی از میدان های الکتریکی و مغناطیسی کنترل شده و یک جریان متناوب در خروجی آن تولید می گردد.از یک کاتد استوانهای تشکیل گردیدهاست که توسط یک آند استوانهای با چندین حفره تشدید کننده در طول قطر داخلی آن احاطه گردیدهاست.یک میدان مغناطیسی بایاس به صورت موازی با محور کاتد-آند اعمال میگردد.در عمل ابری از الکترونها تشکیل گردیده که حول کاتد در ناحیه بر هم کنش میچرخد. مشابه با قطعات اشعه خطی، خوشه بندی الکترون رخ داده و انرژی از اشعه الکترونی به موج rfمنتقل میشود.توان rf میتواند خارج از لامپ با یک پروب، حلقه یا پنجره روزنه دار تزویج گردد. چونکه در لامپ مگنترون میدان الکتریکی آن بر یک میدانمغناطیسی ساکن عمود است، یکی از انواع ابزارهاي میدان متقاطع محسوب می شود . 5 لینک به دیدگاه
Mehdi.Aref 26783 اشتراک گذاری ارسال شده در 3 خرداد، ۱۳۹۱ حدود 3 سال پیش در این مورد یک کارهایی می کردم . در مورد اینورترش و مدار power electric مربوط بهش میتونی خودت طراحیش کنی ولی باید توان لازم و ولتاژ موردنیازت رو به همراه مشخصات کامل لامپ مورد استفادت به خوبی بدونی .یکم بیشتر در مورد سیستمی که میخوای براش استفاده کنی و ظرفیتش میگی. هفته آینده که برگشتم از مرخصی توضیحات کاملتری در این خصوص میدم 5 لینک به دیدگاه
amirzam 23 مالک اشتراک گذاری ارسال شده در 4 خرداد، ۱۳۹۱ سلام...با تشکر از Aref عزیز، در مورد قسم مایکروویو دستگاه توضیح میدم: یه محفظه ی 1*2 متر با ارتفاع 1 متر هستش که زرشک توسط سینی هایی که روی نوار نقاله نصب هست وارد اتاقک موج میشه و ازونور خارج میشه، اتاقک موج(محفظه ی فوق الذکر) از وسط (یعنی از قسمت دیواره ی دو متری) توسط یک جدار به دونیم تقسیم شده، کار موج پلاسوندن زرشک ها با قدرت پایینه...و باید از قسمت بالایی محفظه به زرشکها بتابه، حالا چه به صورت مستقیم و چه توسط موجبر(در این زمینه هم اطلاعات کافی ندارم). ممنون میشم اگه در مورد انتخاب نوع لامپ(چه قدرتی؟) و طراحی مدارش توضیح بدید.... 3 لینک به دیدگاه
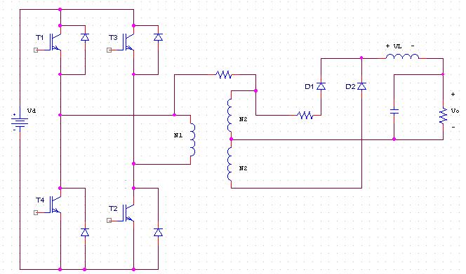
Mehdi.Aref 26783 اشتراک گذاری ارسال شده در 13 خرداد، ۱۳۹۱ به نظر من بهترین و ارزانترین لامپی که میتونی برای این مورد استفاده کنی لامپهای مایکروفر هست فکر کنم قدرت مورد نظرت رو با توجه به زمان بلندی که مدنظر داری جواب میده یک توضیحاتی رو علاوه بر این اینجا گفتم که شاید بتونه بیشتر در مورد کارکرد این نوع لامپ ها توضیح بده. در مورد منبع تغذیه این مدار استفاده از یک مبدل تمام پل رو با ماسفت توصیه میکنم که مدار راه انداز ارزانی داره و از دقت بالایی هم برخورداره. یک نمونه مدار تغذیه مربوط به این لامپها رو میتونید تو شکل زیر ببینید 2 لینک به دیدگاه
amirzam 23 مالک اشتراک گذاری ارسال شده در 20 خرداد، ۱۳۹۱ واقعا ممنونم...مطمئنّا توضیحاتت خیلی کمک میکنه...با تشکر 1 لینک به دیدگاه
amirzam 23 مالک اشتراک گذاری ارسال شده در 20 خرداد، ۱۳۹۱ و در مورد تابوندن امواج در محفظه چیکار کنم؟منظور از موجبر چیه و کاربردش چیه؟در کل از چه تجهیزاتی باید استفاده کنم در قسمت مایکروویو دستگاه؟ لینک به دیدگاه
امیر عبداله آبادی 0 اشتراک گذاری ارسال شده در 31 مرداد، ۱۴۰۲ سلام جناب عارف در صورت امکان شماره تماس بفرستید شماره من 09150539599 عبداله آبادی هستم کارخانه خوراک دام و طیور اسفراین سپاسگزارم لینک به دیدگاه
ارسال های توصیه شده