رفتن به مطلب

تایمر صوتی ( تایمر آمپلی فایر )


ارسال های توصیه شده

تایمر صوتی ( تایمر آمپلی فایر )
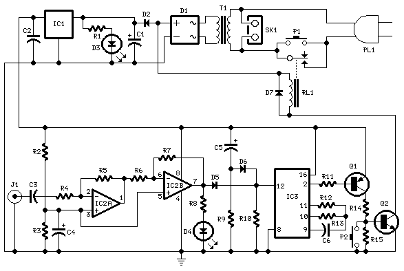
این مدار در واقع یک تایمر است که خروجی دستگاه صوتی شما را ببرسی می کند و در صورتی که در خروجی آن  در مدت 15 دقیقه هیچ گونه سیگنالی وجود نداشته باشد تایمر می تواند. می تواند پس از 15 دقیقه دستگاه مورد نظر شما را خاموش کند. با استفاده از این مدار می توانید دستگاههای صوتی خود را به گونه تنظیم کنید که در صورت ای استفاده ماندن پس از 15 دقیقه به صورت خودکار خاموش شوند. با فشار دادن کلید فشاری P1 مدار عمل کرده و آمپلی فایر شما نیز روشن خواهد شد. سیگنالهای صوتی ورودی توسط آی سی آمپلی فایر در دو مرحله تقویت می گردد. IC2A, IC2B و نهایتاً این سیگنالها توسط دیود نورانی LED موجود در مدار نمایش داده می شوند.

زمانی که دیود نورانی حتی به مقدار بسیار کم روشن شود آی سی شمارنده 4060 ریست شده و به نوبه آن شمارش آن نیز مجدداً از ابتدا آغاز خواهد شد. و در نتیجه پایه شماره 2 آیسی شمارنده 4060 در سطح منطقی صفر باقی خواهد ماند که باعث روشن ماندن دو ترانزیستور موجود در مدار می گردد. ترانزیستور Q2 جریان مورد نیاز رله را تامین می کند و رله نیز از طریق کناکت نگهدارنه خود تغذیه مدار تایمر و همچنین تغذیه دستگاه صوتی را که از سوکت SK1  تامین شده است را برقرار می نماید. در صورتی که پس از 15 دقیقه هیچ گونه سیگنالی به ورودی مدار نرسد ، شمارش آیسی شمارنده موجود در مدار پایان یافته و خروجی به سطح منطقی 1 (Hig) می رود. در نتیجه این عمل ترانزیستورهای Q1 , Q2 خاموش شده و رله قطع می گردد. با قطع رله هم مدار تایمر و هم دستگاه یا دستگاههایی که از سوکت SK1 تغذیه می گردند خاموش خواهند شد. برای مشاهده لیست کامل قطعات مدار ادامه مطلب را مطالعه نمایید.
اگر کمی بر روی این مدار و طرز عملکرد آن دقیت کنید خواهید دید که مدار بسیار جالب و مناسبی برای انجام پروژه های گوناگون است. تنها باید با صرف کمی وقت تغییرات مورد نیاز خود را در آن ایجاد نمایید. از نمونه کاربردهای این مدار می توان به موارد زیادی اشاره نمود.
 

2121.png

لیست کامل قطعات : 
R1,R8___________1K   1/4W Resistors
R2,R3___________4K7  1/4W Resistors
R4_____________22K   1/4W Resistor
R5______________4M7  1/4W Resistor
R6,R9__________10K   1/4W Resistors
R7______________1M5  1/4W Resistor
R10___________100K   1/4W Resistor
R11____________15K   1/4W Resistor
R12____________10M   1/4W Resistor
R13_____________1M   1/4W Resistor
R14_____________8K2  1/4W Resistor
R15_____________1K8  1/4W Resistor

C1____________470΅F   25V Electrolytic Capacitor
C2,C3,C6______100nF   63V Polyester Capacitors
C4,C5__________10΅F   25V Electrolytic Capacitors

D1_____Diode bridge  100V 1A 
D2,D7________1N4002  100V 1A Diodes
D3__________Red LED  5mm.
D4_______Yellow LED  5mm.
D5,D6________1N4148  75V 150mA Diodes

IC1___________78L12  12V 100mA Voltage regulator IC
IC2___________LM358  Low Power Dual Op-amp
IC3____________4060  14 stage ripple counter and oscillator IC
Q1____________BC557  45V 100mA PNP Transistor

Q2____________BC337  45V 800mA NPN Transistor
J1______________RCA audio input socket
P1_____________SPST Mains suited Pushbutton

P2_____________SPST Pushbutton
T1_____________220V Primary, 12V Secondary 3VA Mains transformer
RL1___________10.5V 270 Ohm Relay with SPST 5A 220V switch
PL1____________Male Mains plug
SK1__________Female Mains socket
 

لینک به دیدگاه
×
×
  • اضافه کردن...